2025年高考已落下帷幕,多地公布了高考成績查詢時間和志愿填報時間。
北京:
預計6月下旬可查詢高考成績
6月下旬,考生可查詢高考成績。
本科志愿在高考成績發布后填報,首次志愿填報安排在6月27日至7月1日,征集志愿填報時間根據錄取進程進行安排。專科(高職)志愿填報時間:7月24日至7月25日征集志愿填報時間:各批次征集志愿填報及錄取在下一批次錄取開始前進行。錄取期間,征集志愿填報時間通過北京教育考試院網站發布。
天津:
預計6月24日公布高考成績及分數線
據天津市教育招生考試院消息,預計6月24日公布高考成績及分數線,本科批次志愿填報將于6月25日至29日進行。
天津市“陽光志愿—新高考志愿輔助系統”已升級優化并向考生開放。市、區、校將組織志愿填報培訓,并于6月16日至18日組織模擬填報志愿。特別提醒:請廣大考生和家長“擦亮”眼睛,謹防招考騙局。相關招考信息將通過“天津市教育招生考試院”公眾號和招考資訊網進行發布。考生及家長也可以通過在津招生高校的官方渠道了解相關政策信息。
河北:
預計6月25日左右公布
河北省高考成績預計6月25日左右公布。屆時,考生可通過河北省教育考試院官網、官微、河北招生考試信息服務網、“掌上考試院”App等官方渠道查詢本人成績。
山西:
6月25日公布考生成績
山西省6月25日公布考生成績。6月27日開始組織考生填報志愿,錄取工作隨后展開,預計8月底前結束。
內蒙古:
6月24日凌晨公布高考成績
6月24日凌晨,內蒙古自治區將公布高考成績,考生即可查詢本人分數。高考成績查詢共有4種途徑:
方式一:考生登錄“內蒙古招生考試信息網”,進入“普通高考”頻道,點擊“信息查詢”欄目,打開“2025年內蒙古自治區普通高校招生分數查詢”頁面,輸入考生號和密碼,即可查詢高考成績。
方式二:登錄“蒙速辦”App,在首頁找到“高考成績掌上查”,點擊進入即可查詢高考成績。
方式三:打開“蒙速辦”微信小程序或“蒙速辦”支付寶小程序,在首頁找到“高考成績掌上查”點擊進入即可查詢高考成績。
方式四:打開“內蒙古政務服務網”在首頁找到“高考成績查詢”,點擊進入即可查詢高考成績。
遼寧:
預計6月下旬公布高考成績
遼寧省預計6月下旬公布高考成績。遼寧普通高考志愿網報系統將于本月19日開通,考生可提前進行高考志愿預報,待成績發布后,再進行正式填報、調整和確認。
吉林:
預計6月25日公布考生高考成績
吉林省預計6月25日公布考生高考成績。提前批次院校志愿填報將于6月26日至27日進行,本科批次院校志愿填報將于6月28日至7月2日進行。
上海:
考試成績將于6月23日開通查詢
考試成績將于6月23日開通查詢。
江蘇:
預計6月25日可打印成績通知單
江蘇省教育考試院發布高考查分時間:預計6月25日,考生可登錄省教育考試院門戶網站打印成績通知單。
第一階段本科院校志愿填報將于6月28日至7月2日進行,7月上旬開始錄取。
浙江:
預計6月26日左右發布成績
考生高考成績及各類各段分數線預計于6月26日左右發布。6月29日—30日,浙江省首輪志愿填報將通過浙江省教育考試院網站進行。考生可于6月12日—18日進行網上志愿填報模擬練習。后續還將上線高考志愿填報輔助系統,為全體考生提供免費服務。
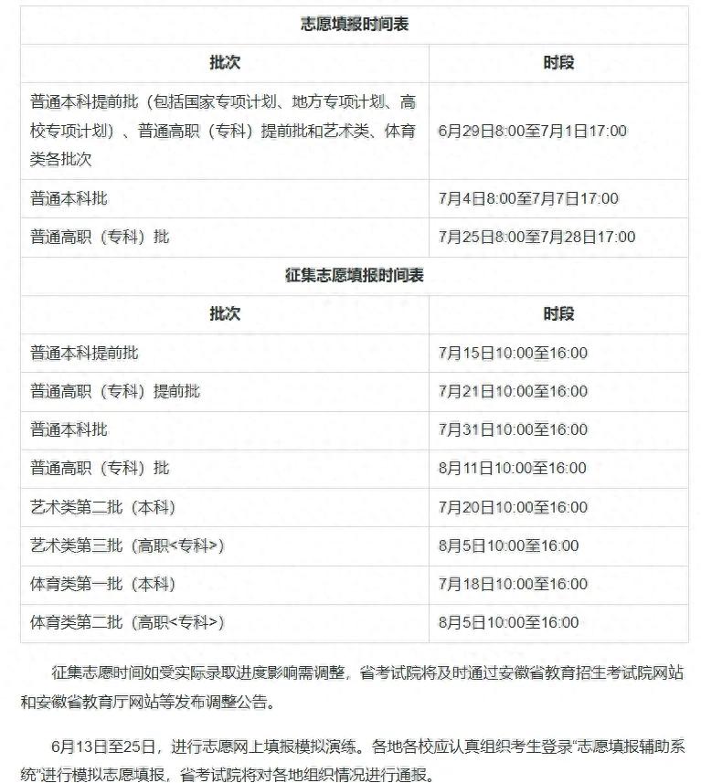
安徽:
預計于6月25日公布考生成績
預計于6月25日公布各批次錄取控制分數線和考生成績。
